手机版
站群导航
主站
职教品质
教务处
党建思政
招生就业
图书馆
×
搜索过于频繁,请输入验证码
首页
新闻动态
通知公告
逐羊讲坛
职业团队
班级职业团队
创新创业团队
专业协会
职业技能
政策文件
考核标准
荣誉集锦
职教出海
海外留学
国际交流
研学图集
您的位置:
首页
>
职业技能
>
荣誉集锦
荣誉集锦
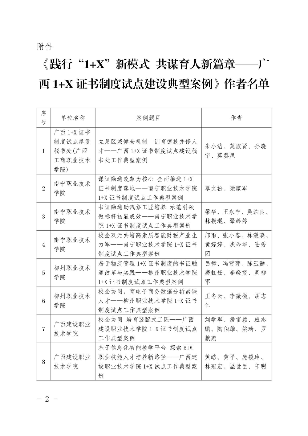
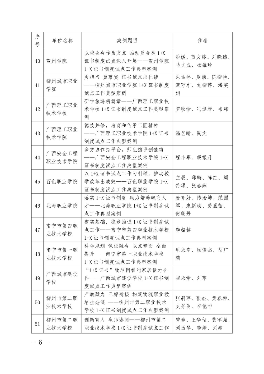
入选广西1+X证书制度试点建设典型1
作者:
继续教育学院
发布时间:2021-12-30
点击数:
次
【字体:
小
大
】
分享到:
打印正文
关闭本页
×
用户登录
登 录
账号密码登录
成功登录后,
关闭浏览器前
24小时内
7天内
一个月内
始终
保持登录状态
忘记密码?
开云足球【中国】有限公司官网
|
开云手机入口_开云(中国)
|
华体会体育官方网站
|
乐鱼官方站页面登录入口
|
星空在线平台
|
开云web站登录页面入口
|
乐竞体育·(LEJING)官方网站
|
mk网站_MK(中国)官方
|
乐鱼官网网页版_乐鱼(中国)官方
|
用户登录