【喜讯】我校师生在第八届全国高校数字艺术设计大赛中喜获佳绩
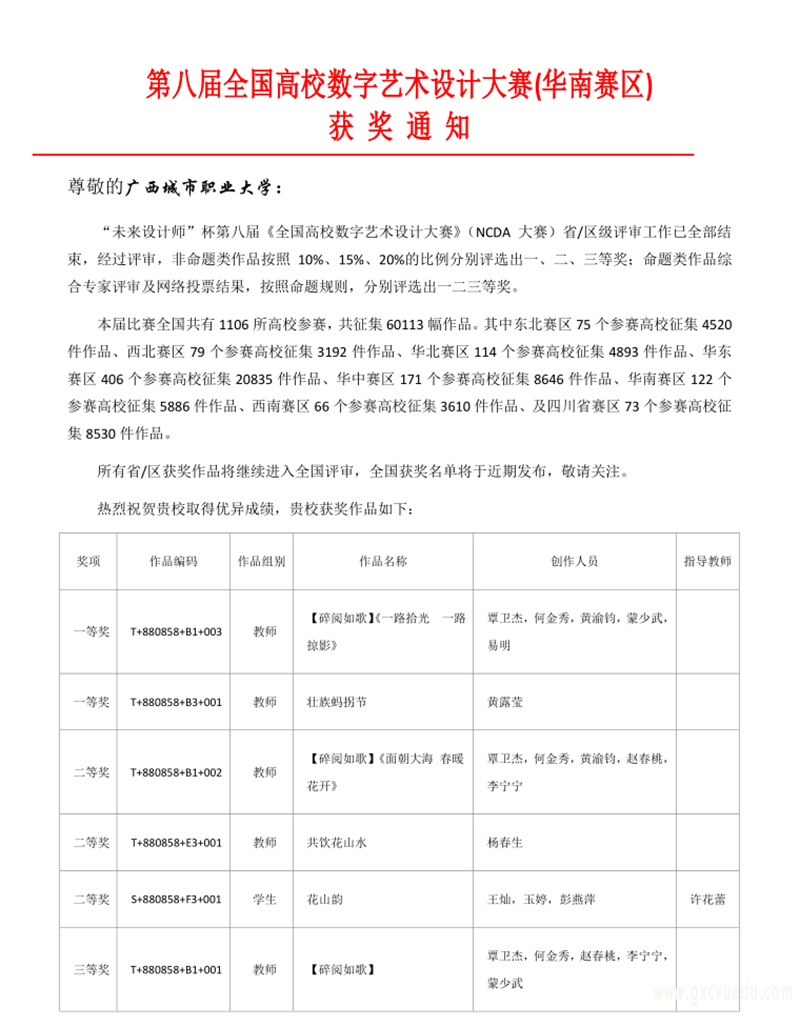
近日,第八届全国高校数字艺术设计大赛获奖名单已揭晓,我校师生在国赛评比中荣获二等奖2项,三等奖1项。省/区(华南赛区)评比中荣获一等奖2项,二等奖6项,三等奖4项,共计12项等级奖项,成绩喜人。
“未来设计师”全国高校数字艺术设计大赛(简称NCDA大赛)是由工业和信息化部人才交流中心主办,2020年大赛入选中国高等教育学会《全国普通高校学科竞赛排行榜》,是大学生积极参与的具有广泛影响力的专业赛事之一,为艺术设计领域的知名赛事。大赛秉承“设计为人民服务,培养未来设计师”的理念,坚持艺术与技术并重,学术与公益并重,鼓励大学生积极参与创新实践,成为未来的主力设计师。大赛参赛的作品类别有视觉传达、数字影像、交互设计、环境空间、造型设计、时尚与服饰、数字绘画等。
本届比赛全国共有1106所高校参赛,共征集了60113幅作品,竞争激烈。我校师生积极参赛,不断打磨、优化作品,最终在师生的共同努力下取得了可喜的成绩。
本次大赛学校积极引导学生注重创新意识培养,加强实操技术水平,敢于在各个平台中展示自我,不断学习,不断进取。同时也加强教师的专业技能,提高教师专业水平,不断深入推进我校以赛促教,以赛促学,学赛结合的教学模式,提高我校人才培养质量。




用户登录